留言板

尊敬的读者、作者、审稿人, 关于本刊的投稿、审稿、编辑和出版的任何问题, 您可以本页添加留言。我们将尽快给您答复。谢谢您的支持!

姓名
邮箱
手机号码
标题
留言内容
验证码

韧性导向的机场航空器滑行路径及停机位分配联合优化

寇伟彬 于凯任 王佳玉 张宇辉

寇伟彬,于凯任,王佳玉,等. 韧性导向的机场航空器滑行路径及停机位分配联合优化[J]. 北京航空航天大学学报,2026,52(2):426-435 doi: 10.13700/j.bh.1001-5965.2023.0801
引用本文: 寇伟彬,于凯任,王佳玉,等. 韧性导向的机场航空器滑行路径及停机位分配联合优化[J]. 北京航空航天大学学报,2026,52(2):426-435 doi: 10.13700/j.bh.1001-5965.2023.0801
KOU W B,YU K R,WANG J Y,et al. Resilience-oriented joint optimization of aircraft taxiing route and apron assignment in airport[J]. Journal of Beijing University of Aeronautics and Astronautics,2026,52(2):426-435 (in Chinese) doi: 10.13700/j.bh.1001-5965.2023.0801
Citation: KOU W B,YU K R,WANG J Y,et al. Resilience-oriented joint optimization of aircraft taxiing route and apron assignment in airport[J]. Journal of Beijing University of Aeronautics and Astronautics,2026,52(2):426-435 (in Chinese) doi: 10.13700/j.bh.1001-5965.2023.0801

韧性导向的机场航空器滑行路径及停机位分配联合优化

doi: 10.13700/j.bh.1001-5965.2023.0801
基金项目: 

国家重点研发计划(2021YFB2600500);天津市教委科研计划(2023KJ224)

详细信息
    通讯作者:

    E-mail:wbkou@cauc.edu.cn

  • 中图分类号: V355.2;U8

Resilience-oriented joint optimization of aircraft taxiing route and apron assignment in airport

Funds: 

National Key Research and Development Program of China (2021YFB2600500); Scientific Research Program of Tianjin Municipal Education Commission (2023KJ224)

More Information
  • 摘要:

    为改善恶劣天气对航空器场面滑行的干扰程度,提升机场场面运行系统的恢复力,基于航空器滑行时间表征场面运行系统性能,通过刻画系统性能损失与恢复动态过程量化场面运行系统韧性。根据场面跑道、滑行道与停机坪间的拓扑网络结构,以韧性的提升作为优化核心,建立考虑滑行时间、旅客登机时间与系统韧性的航空器场面滑行路径及停机位分配联合优化模型。考虑到模型为复杂非线性规划模型,开发基于线性迭代的三阶段算法。结合天津滨海国际机场数据进行案例分析,结果表明:优化后的场面运行系统平均性能提升20.68%,恢复速率提升16.67%,系统韧性均值提升20.33%,韧性恢复速率提升27.15%。优化后的航空器场面滑行路径及停机位分配方案能够加快系统对恶劣天气的干扰适应,减少适应阶段性能损失,提升系统性能恢复速率,保障系统性能相对稳定。

     

  • 图 1  系统韧性

    Figure 1.  System resilience

    图 2  快速出口滑行道分配原则

    Figure 2.  Principle of fast exit taxiway assignment

    图 3  滑行路径集合与停机位区域匹配

    Figure 3.  Taxiing route set and apron aera correlation

    图 4  线性迭代过程

    Figure 4.  Linear iterative process

    图 5  2023年8月1日8:00—21:00天津市东丽区小时降雨量

    Figure 5.  Hourly rainfall in Dongli District, Tianjin from 8:00 to 21:00 on August 1, 2023

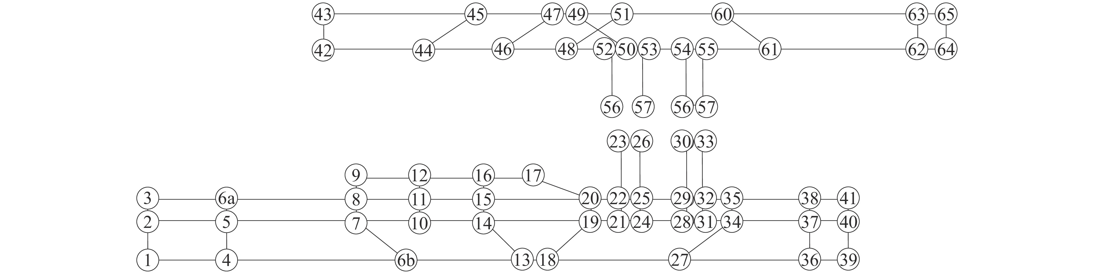
    图 6  天津滨海国际机场跑滑系统拓扑过程

    Figure 6.  Topology process of Tianjin Binhai International Airport runway-taxiway-apron system

    图 7  不同方案系统韧性过程对比

    Figure 7.  Comparison of system resilience process of different schemes

    图 8  算法优化效果对比

    Figure 8.  Comparison of algorithm optimization effects

    表  1  滑行速度折减系数

    Table  1.   Taxi speed reduction factor

    天气状况 折减系数
    小雨 0.017
    中雨 0.163
    大雨 0.4
    暴雨 0.8
    下载: 导出CSV

    表  2  2023年8月1日天津滨海国际机场各研究时段航班信息(局部)

    Table  2.   Flight schedule in Tianjin Binhai International Airport for each study period on August 1, 2023 (partial)

    航班号 机型等级 时段
    A0001 1 480~540
    A0002 1 480~540
    A0003 1 480~540
    A0004 1 480~540
    A0005 1 480~540
    A0006 1 480~540
    A0007 2 480~540
    A0008 1 480~540
    A0009 1 540~600
    A0010 1 540~600
    A0011 2 540~600
    A0012 1 540~600
    A0013 1 540~600
    A0014 1 540~600
    A0015 2 540~600
    A0016 1 540~600
    A0017 1 540~600
    A0018 1 600~660
    A0019 1 600~660
    A0020 1 600~660
    $\vdots $
    下载: 导出CSV

    表  3  拓扑结点(局部)

    Table  3.   Topological node (partial)

    编号 起点 终点 长度/m
    0 1 2 200
    1 4 5 200
    2 36 37 200
    3 39 40 200
    4 2 3 100
    5 5 6a 100
    6 7 8 100
    7 10 11 100
    8 14 15 100
    9 19 20 100
    10 21 22 100
    11 24 25 100
    12 28 29 100
    13 31 32 100
    14 34 35 100
    15 40 41 100
    16 2 5 400
    17 3 6 400
    18 5 7 660
    19 6 8 660
    $\vdots $
    下载: 导出CSV

    表  4  重要模型参数

    Table  4.   Key model parameters

    航空器滑行速度(m·min−1) 经验系数值
    机型等级1 机型等级2 机型等级3 滑行时间系数w1 步行时间系数w2
    340 320 300 0.7 0.3
    下载: 导出CSV

    表  5  航空器联合优化分配结果

    Table  5.   Aircraft joint optimization allocation result

    航班 滑行路径 机位 总成本/min 航班 滑行路径 机位 总成本/min
    A0001 6b—7—8—11—15—16 3 64.5714
    (8:00—9:00)
    A0061 6b—7—8—11—15—16 5 185.2886
    (14:00—15:00)
    A0002 6b—7—8—11—15—16 4 A0062 6b—7—8—11—15—16 3
    A0003 6b—7—8—11—15—16 2 A0063 43—42—44—46—48—52—50—53—57 0
    A0004 6b—7—10—14—15—17—20—22—25—26 10 A0064 43—42—44—46—48—52—50—53—57 0
    A0005 6b—7—8—11—15—16 1 A0065 6b—7—8—11—15—16 4
    A0006 43—42—44—46—48—52—50—53—57 19 A0066 43—42—44—46—48—52—50—53—57 0
    A0007 4—5—6a—8—11—15—17—20—22—23 9 A0067 6b—7—8—11—15—16 2
    A0008 6b—7—8—11—15—16 5 A0068 43—42—44—46—48—52—50—53—57 0 92.4026
    (15:00—16:00)
    A0009 43—42—44—46—48—52—50—53—57 19 75.4551
    (9:00—10:00)
    A0069 6b—7—8—11—15—16 5
    A0010 6b—7—8—11—15—16 5 A0070 6b—7—8—11—15—16 4
    A0011 4—5—6a—8—11—15—17—20—22—23 7 A0071 43—42—44—46—48—52—50—53—57 0
    A0012 6b—7—8—11—15—16 4 A0072 6b—7—8—11—15—16 2
    A0013 6b—7—10—14—15—17—20—22—25—26 10 A0073 6b—7—8—11—15—16 1
    A0014 6b—7—8—11—15—16 3 A0074 4—5—6a—8—11—15—16 3
    A0015 4—5—6a—8—11—15—17—20—22—23 9 A0075 6b—7—8—11—15—16 4 53.6186
    (16:00—17:00)
    A0016 6b—7—8—11—15—16 2 A0076 4—5—6a—8—11—15—16 3
    A0017 6b—7—8—11—15—16 1 A0077 43—42—44—46—48—52—50—53—57 0
    A0018 6b—7—10—14—15—17—20—22—25—26 9 84.0740
    (10:00—11:00)
    A0078 4—5—6a—8—11—15—17—20—22—23 9
    A0019 6b—7—8—11—15—16 3 A0079 6b—7—8—11—15—16 5
    A0020 6b—7—8—11—15—16 5 A0080 6b—7—8—11—15—16 2 78.8442
    (17:00—18:00)
    A0021 43—42—44—46—48—52—50—53—57 19 A0081 6b—7—8—11—15—16 1
    A0022 43—42—44—46—48—52—50—53—57 0 A0082 43—42—44—46—48—52—50—53—57 0
    A0023 6b—7—10—14—15—17—20—22—25—26 10 A0083 43—42—44—46—48—52—50—53—57 0
    A0024 6b—7—8—11—15—16 2 A0084 4—5—6a—8—11—15—16 3
    A0025 6b—7—8—11—15—16 1 A0085 4—5—6a—8—11—15—17—20—22—23 9
    A0026 6b—7—10—14—15—17—20—22—25—26 8 A0086 6b—7—8—11—15—16 4
    A0027 6b—7—8—11—15—16 4 A0087 6b—7—8—11—15—16 5
    A0028 6b—7—8—11—15—16 3 98.6985
    (11:00—12:00)
    A0088 6b—7—10—14—15—17—20—22—25—26 7 88.3615
    (18:00—19:00)
    A0029 6b—7—10—14—15—17—20—22—25—26 10 A0089 6b—7—8—11—15—16 4
    A0030 43—42—44—46—48—52—50—53—57 19 A0090 6b—7—8—11—15—16 5
    A0031 4—5—6a—8—11—15—17—20—22—23 8 A0091 6b—7—8—11—15—16 3
    A0032 6b—7—8—11—15—16 2 A0092 6b—7—10—14—15—17—20—22—25—26 11
    A0033 43—42—44—46—48—52—50—53—57 0 A0093 6b—7—10—14—15—17—20—22—25—26 10
    A0034 43—42—44—46—48—52—50—53—57 0 A0094 6b—7—10—14—15—17—20—22—25—26 9
    A0035 6b—7—8—11—15—16 4 A0095 6b—7—8—11—15—16 2
    A0036 4—5—6a—8—11—15—17—20—22—23 9 A0096 43—42—44—46—48—52—50—53—57 19
    A0037 6b—7—8—11—15—16 1 A0097 6b—7—8—11—15—16 1
    A0038 6b—7—8—11—15—16 5 A0098 6b—7—8—11—15—16 3 78.1026
    (19:00—20:00)
    A0039 6b—7—8—11—15—16 4 111.3768
    (12:00—13:00)
    A0099 6b—7—8—11—15—16 1
    A0040 6b—7—8—11—15—16 3 A0100 6b—7—8—11—15—16 4
    A0041 4—5—6a—8—11—15—17—20—22—23 8 A0101 4—5—6a—8—11—15—17—20—22—23 8
    A0042 6b—7—8—11—15—16 5 A0102 6b—7—10—14—15—17—20—22—25—26 10
    A0043 43—42—44—46—48—52—50—53—57 0 A0103 43—42—44—46—48—52—50—53—57 0
    A0044 43—42—44—46—48—52—50—53—57 19 A0104 4—5—6a—8—11—15—17—20—22—23 9
    A0045 4—5—6a—8—11—15—17—20—22—23 11 A0105 6b—7—8—11—15—16 5
    A0046 6b—7—10—14—15—17—20—22—25—26 10 A0106 6b—7—8—11—15—16 2
    A0047 4—5—6a—8—11—15—17—20—22—23 9 A0107 6b—7—8—11—15—16 5 73.7437
    (20:00—21:00)
    A0048 6b—7—8—11—15—16 2 A0108 4—5—6a—8—11—15—17—20—22—23 7
    A0049 4—5—6a—8—11—15—17—20—22—23 7 A0109 43—42—44—46—48—52—50—53—57 19
    A0050 6b—7—8—11—15—16 1 A0110 6b—7—10—14—15—17—20—22—25—26 9
    A0051 6b—7—8—11—15—16 2 96.5446
    (13:00—14:00)
    A0111 6b—7—8—11—15—16 3
    A0052 6b—7—8—11—15—16 4 A0112 6b—7—8—11—15—16 4
    A0053 6b—7—8—11—15—16 3 A0113 6b—7—8—11—15—16 1
    A0054 6b—7—10—14—15—17—20—22—25—26 9 A0114 6b—7—8—11—15—16 2
    A0055 43—42—44—46—48—52—50—53—57 0 A0115 6b—7—10—14—15—17—20—22—25—26 10
    A0056 6b—7—8—11—15—16 1
    A0057 6b—7—8—11—15—16 5
    A0058 4—5—6a—8—11—15—17—20—22—23 7
    A0059 6b—7—10—14—15—17—20—22—25—26 10
    A0060 6b—7—10—14—15—17—20—22—25—26 12
    下载: 导出CSV

    表  6  不同方案系统韧性参数对比

    Table  6.   Comparison of system resilience factors in different schemes

    方案 系统韧性
    均值
    系统韧性损
    失比/%
    系统韧性
    恢复值
    系统韧性恢
    复比/%
    传统方案 0.6197 29.44 0.0222 84.89
    优化方案 0.7457 26.46 0.0282 89.33
    下载: 导出CSV
  • [1] FATURECHI R, LEVENBERG E, MILLER-HOOKS E. Evaluating and optimizing resilience of airport pavement networks[J]. Computers & Operations Research, 2014, 43: 335-348.
    [2] 尹嘉男, 胡明华, 赵征. 多跑道机场停机位分配仿真模型及算法[J]. 交通运输工程学报, 2010, 10(5): 71-76.

    YIN J N, HU M H, ZHAO Z. Simulation model and algorithm of multi-runway airport gate assignment[J]. Journal of Traffic and Transportation Engineering, 2010, 10(5): 71-76(in Chinese).
    [3] HOLLING C S. Resilience and stability of ecological systems[J]. Annual Review of Ecology and Systematics, 1973, 4: 1-23.
    [4] KRISHNA S, KICINGER R, SABHNANI G, et al. Comparison of the impacts of airport terminal/surface weather hazards: AIAA 2011-6385[R]. Reston: AIAA, 2011.
    [5] 杜婧涵, 胡明华, 张魏宁, 等. 基于度量学习的机场交通态势弱监督评估[J]. 北京航空航天大学学报, 2023, 49(7): 1772-1778.

    DU J H, HU M H, ZHANG W N, et al. Weakly supervised evaluation of airport traffic situation based on metric learning[J]. Journal of Beijing University of Aeronautics and Astronautics, 2023, 49(7): 1772-1778(in Chinese).
    [6] 张静, 徐肖豪, 王飞. 天气季节性影响的机场到达容量概率分布[J]. 西南交通大学学报, 2011, 46(1): 154-161.

    ZHANG J, XU X H, WANG F. Seasonal effects of weather on probability distribution of airport arrival capacity[J]. Journal of Southwest Jiaotong University, 2011, 46(1): 154-161(in Chinese).
    [7] 王兴隆, 赵俊妮, 王进. 恶劣天气下机场离场航班运行韧性评估及恢复[J]. 北京航空航天大学学报, 2024, 50(1): 110-121.

    WANG X L, ZHAO J N, WANG J. Resilience assessment and recovery of airport departure flights under severe weather[J]. Journal of Beijing University of Aeronautics and Astronautics, 2024, 50(1): 110-121(in Chinese).
    [8] 唐小卫, 丁叶, 张生润, 等. 进港航班滑入时间预测[J]. 北京航空航天大学学报, 2024, 50(7): 2218-2224.

    TANG X W, DING Y, ZHANG S R, et al. Taxi-in time prediction of arrival flight[J]. Journal of Beijing University of Aeronautics and Astronautics, 2024, 50(7): 2218-2224(in Chinese).
    [9] SOMMER M, TOMFORDE S, HÄHNER J. An organic computing approach to resilient traffic management[M]//MCCLUSKEY T L, KOTSIALOS A, MULLER J P, et al. Autonomic road transport support systems. Berlin: Springer, 2016: 113-130.
    [10] YE Q, UKKUSURI S V. Resilience as an objective in the optimal reconstruction sequence for transportation networks[J]. Journal of Transportation Safety & Security, 2015, 7(1): 91-105.
    [11] 薛清文, 陆键, 姜雨. 大型机场滑行道航空器交通流特性仿真[J]. 北京航空航天大学学报, 2019, 45(3): 567-574.

    XUE Q W, LU J, JIANG Y. Aircraft taxiway traffic flow characteristic simulation at large airport[J]. Journal of Beijing University of Aeronautics and Astronautics, 2019, 45(3): 567-574(in Chinese).
    [12] 赵俊, 陈旭梅, 刘志硕, 等. 航权资源双边谈判的序贯互惠博弈建模与分析[J]. 哈尔滨工业大学学报, 2022, 54(3): 1-11.

    ZHAO J, CHEN X M, LIU Z S, et al. Modeling and analysis of sequential reciprocal game problem of bilateral negotiation for air traffic rights resources[J]. Journal of Harbin Institute of Technology, 2022, 54(3): 1-11(in Chinese).
    [13] 姜雨, 刘振宇, 胡志韬, 等. 大型机场进场航空器联合调度模型[J]. 交通运输工程学报, 2022, 22(1): 205-215.

    JIANG Y, LIU Z Y, HU Z T, et al. Coordinated scheduling model of arriving aircraft at large airport[J]. Journal of Traffic and Transportation Engineering, 2022, 22(1): 205-215(in Chinese).
    [14] 闫萍, 袁媛. 航班滑行路径规划和停机位分配联合优化[J]. 控制工程, 2021, 28(3): 464-470.

    YAN P, YUAN Y. Joint optimization of flight taxiing path planning and gate allocation[J]. Control Engineering of China, 2021, 28(3): 464-470(in Chinese).
    [15] LIAO T Y, HU T Y, KO Y N. A resilience optimization model for transportation networks under disasters[J]. Natural Hazards, 2018, 93(1): 469-489. doi: 10.1007/s11069-018-3310-3
    [16] 王兴隆, 赵俊妮, 贺敏. 基于贝叶斯网络的空中交通运输系统韧性评价[J]. 南京航空航天大学学报, 2022, 54(6): 1121-1130.

    WANG X L, ZHAO J N, HE M. Resilience evaluation on air transportation system based on Bayesian network[J]. Journal of Nanjing University of Aeronautics & Astronautics, 2022, 54(6): 1121-1130 (in Chinese).
    [17] AHMED S, DEY K. Resilience modeling concepts in transportation systems: a comprehensive review based on mode, and modeling techniques[J]. Journal of Infrastructure Preservation and Resilience, 2020, 1(1): 8.
    [18] YIN S W, HAN K, OCHIENG W Y, et al. Joint apron-runway assignment for airport surface operations[J]. Transportation Research Part B: Methodological, 2022, 156: 76-100.
    [19] DAŞ G S, GZARA F, STÜTZLE T. A review on airport gate assignment problems: single versus multi objective approaches[J]. Omega, 2020, 92: 102146. doi: 10.1016/j.omega.2019.102146
    [20] REGGIANI A. Network resilience for transport security: some methodological considerations[J]. Transport Policy, 2013, 28: 63-68.
    [21] WANG H W, PENG Z R, WANG D S, et al. Evaluation and prediction of transportation resilience under extreme weather events: a diffusion graph convolutional approach[J]. Transportation Research Part C: Emerging Technologies, 2020, 115: 102619.
    [22] HUANG Q J, FENG S M, ZHANG G S, et al. Commuter bus operation rules under two traffic scenarios and two weather conditions: naturalistic driving study on vehicle speed and clearance[J]. Sustainability, 2022, 14(4): 2473. doi: 10.3390/su14042473
    [23] 中华人民共和国国务院, 中华人民共和国中央军事委员会. 中华人民共和国飞行基本规则[S]. 北京: 中国法制出版社, 2007: 7-9.

    The State Council of the People’s Republic of China, The Central Military Commission of the People’s Republic of China. General flight rules of the People’s Republic of China[S]. Beijing: China Legal Publishing House, 2007: 7-9(in Chinese).
    [24] WANG X W, BROWNLEE A E I, WOODWARD J R, et al. Aircraft taxi time prediction: feature importance and their implications[J]. Transportation Research Part C: Emerging Technologies, 2021, 124: 102892. doi: 10.1016/j.trc.2020.102892
  • 加载中
图(8) / 表(6)
计量
  • 文章访问数:  514
  • HTML全文浏览量:  92
  • PDF下载量:  3
  • 被引次数: 0
出版历程
  • 收稿日期:  2023-12-09
  • 录用日期:  2024-02-02
  • 网络出版日期:  2024-02-27
  • 整期出版日期:  2026-02-28

目录

    /

    返回文章
    返回
    常见问答